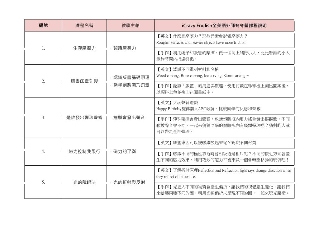
iCrazy 2022冬令營 全美語外師 科學+美學 / 商用英文 / 作者: lookmeadmin 2022冬令營課程 【五大主題•十天課程】融合科學、趣味、美學、手作等,全美語外師授課,豐富多元就在iCrazy!準備好迎接挑戰了嗎?! https://youtu.be/9sToQk41MlY